《一念逍遥》转修功能上线!无负担体验五大修炼方向,自由修仙!
《一念逍遥》全新转修系统:自由切换修炼方向,体验多元修仙乐趣!

许多玩家渴望体验不同修炼方向的独特魅力,但受限于天道规则,难以轻易转换。为此,《一念逍遥》隆重推出全新转修功能,助你轻松实现“大道三千,各取其一”的修仙梦想,感受更自由、更沉浸式的修仙体验!

转修功能开启条件:
当玩家最高修炼方向达到合体前期及以上境界时,即可在修炼方向切换界面右上角解锁转修功能。

重要提示: 转修功能无法在破界跃迁、挖矿等状态下使用。请提前规划好时间,避开重要活动和赛事。

转修详解:
游戏将免费赠送“混元转修露”道具,可在游戏传书处领取(2025年3月15日8:00后失效)。使用该道具或消耗5000机缘,即可选择已修炼方向与其他方向进行修为转换。

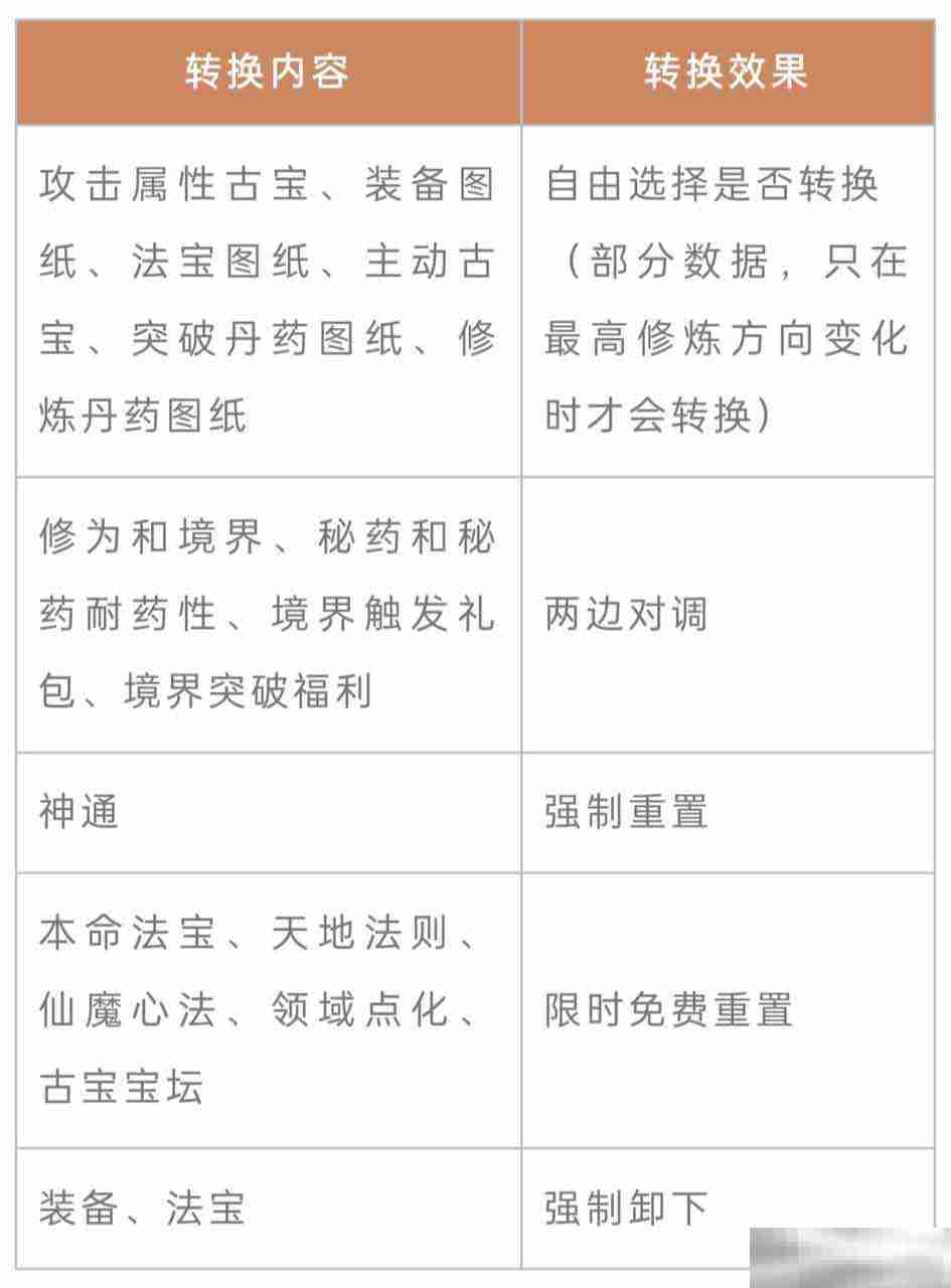
转修后,修为、境界、秘药进度将与新方向互换。您可以自主选择是否转换主动古宝、丹药图纸等,但神通、装备法宝将被重置和卸下。具体转换效果请参考游戏内说明。

神通重置后,系统将赠送一次免费调整机会,方便您快速学习新神通。建议提前准备新修炼方向的装备法宝,以便更快上手。
后悔机制: 转修后7天内可免费撤销,回归原修炼方向。但60天内仅可转修一次。请谨慎选择,合理规划修行路线。

常见问题解答:
- 主修和辅修都能转修吗? 答:只要满足条件,均可。
- 转修前提条件? 答:满足境界要求、拥有道具或机缘,且不在冷却时间内。
- 后续转修是否免费? 答:游戏后续会考虑推出类似福利活动。
- 转修后功法如何处理? 答:功法属性(如丹药收益、灵气增加)不会重置。
- 辅修异系转换,古宝会重置吗? 答:派系发生变化时,可自主选择是否重置攻击类属性古宝。
- 撤销转修后,古宝会自动还原吗? 答:不会自动还原,需再次选择是否重置。7天内修炼进度不会亏损,但撤销后将进入60天冷却期,且不再赠送转修机会。
《一念逍遥》致力于为玩家提供多元化的修仙体验。全新转修功能的上线,将进一步提升游戏的自由度和可玩性,助你找到最适合自己的修仙之路!
关于《一念逍遥》:
《一念逍遥》是一款水墨国风放置修仙手游,拥有轻松挂机、离线收益等特色玩法,让你轻松体验从无名小卒到修仙宗师的蜕变历程。游戏还包含丰富的社交系统,等你来探索!
下一篇 >>
网友留言(0 条)