重磅收购!中芯国际:拟 406 亿元购买中芯北方 49% 股权
感谢网友 刺客、三元不二、kazuto 提供的重要线索!

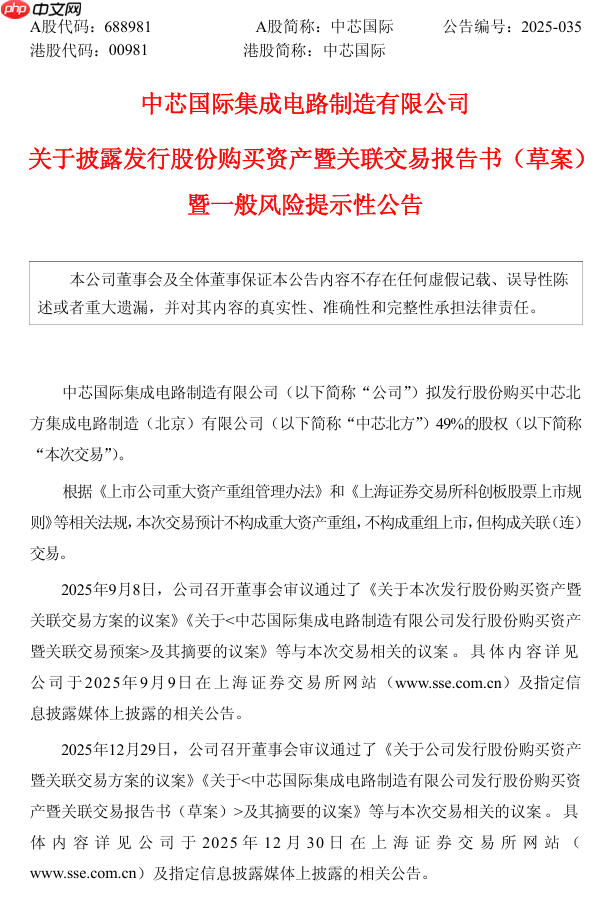
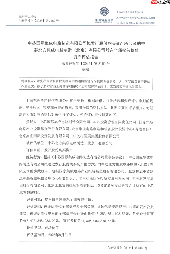
12 月 30 日消息,中芯国际于昨日晚间正式发布《发行股份购买资产暨关联交易报告书(草案)》,公司计划向国家集成电路产业投资基金等共计 5 家中芯北方现有股东,以发行股份方式收购其合计持有的中芯北方 49.00% 股权,本次交易作价为 406.01 亿元。


公开资料显示,中芯北方系中芯国际控股的子公司,专注于面向客户提供涵盖多种工艺节点的 12 英寸晶圆代工服务及相关配套支持。本次重组完成后,中芯国际对中芯北方的持股比例将由当前的 51% 提升至 100%,中芯北方将正式成为中芯国际的全资子公司。
目前,中芯北方剩余 49% 的股权分别由国家集成电路产业投资基金(“大基金一期”)、北京集成电路制造和装备股权投资中心(有限合伙)、北京亦庄国际投资发展有限公司、中关村发展集团股份有限公司以及北京工业发展投资管理有限公司持有。
根据草案披露的最新财务数据,中芯北方近年经营业绩持续向好,营收与利润均保持增长态势。2023 年、2024 年及 2025 年 1 至 8 月,其实现营业收入分别为 115.76 亿元、129.79 亿元和 90.12 亿元;对应期间的净利润则分别为 5.85 亿元、16.82 亿元和 15.44 亿元。
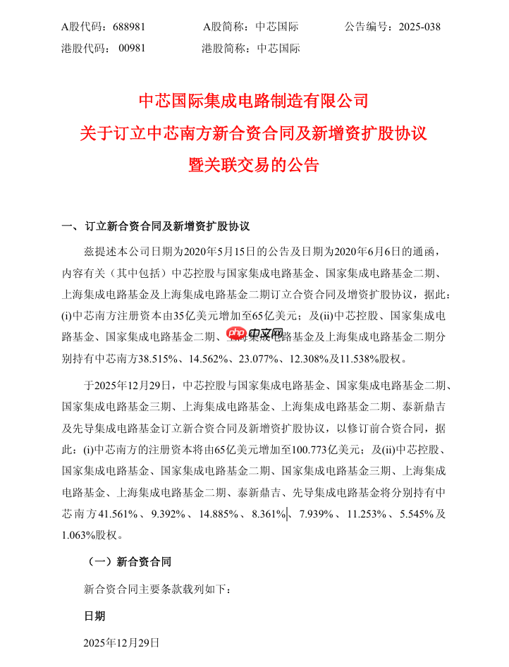
此外,中芯国际同步披露,其全资子公司——中芯国际控股有限公司已与国家集成电路基金及其他多家国家级、地方级集成电路产业基金签署新一轮增资协议,共同对中芯南方集成电路制造有限公司实施增资。增资完成后,中芯控股所持中芯南方股权比例将由原来的 38.515% 上升至 41.561%。
中芯国际指出,此次对中芯南方的增资有助于优化其资本结构,有效降低资产负债率,进一步夯实集团整体财务稳健性。

据此前披露的财报信息,中芯国际在 2025 年前三季度实现营业收入 495.1 亿元,同比增长 18.20%;归属于上市公司股东的净利润达 38.18 亿元,同比增长 41.10%;基本每股收益为 0.48 元。

网友留言(0 条)