运营成本大幅上升,123 云盘宣布 2026 年起部分商品涨价
感谢网友 纯牛马研究员 的线索提供!

12 月 13 日讯,123 云盘官方于昨日晚间正式发布《关于 123 云盘部分服务项目即将实施价格调整的公告》。官方原文如下:
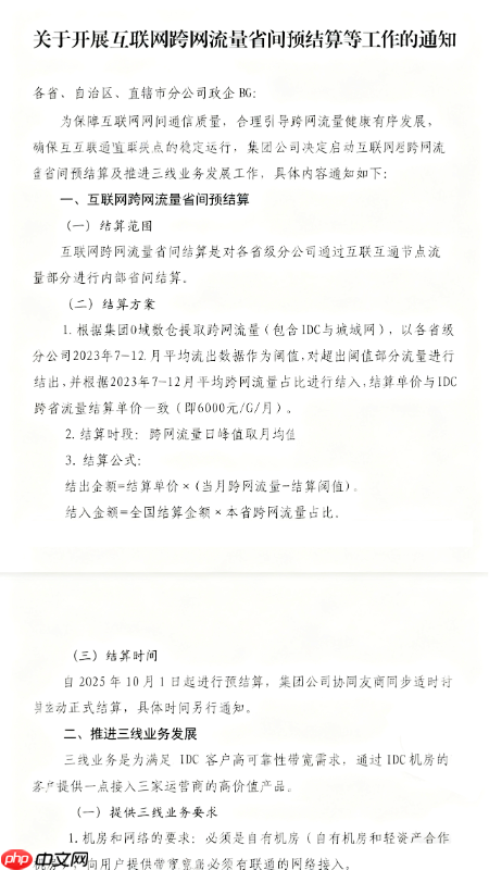
尊敬的 123 云盘用户: 衷心感谢您长期以来对 123 云盘的关注、支持与厚爱。 近期,受三网运营商发布的《互联网跨网流量省间结算通知》(详见下方配图)影响,跨网跨省数据传输的结算费用大幅攀升;与此同时,受供应链及市场环境变化驱动,服务器关键硬件(包括硬盘、内存等)的采购成本与运维支出亦出现数倍增长。多重压力叠加,导致整体运营成本较去年同期显著升高。为保障平台可持续稳健运行,并持续为您提供稳定、可靠、高品质的云存储服务,经审慎研究与综合评估,我们决定自 2026 年 1 月 1 日 0 时起,对部分服务项目的资费标准进行优化调整。 补充说明: 已开通连续续费(连续包月 / 包年)且仍在有效期内的会员,其后续自动续订将维持原价不变;如用户主动取消续费后重新订购,则按调整后的新价格执行。 通过充值购买或积分兑换获得的直链流量包、分享流量包,现已统一调整为“永久有效”,即长期不过期,仅在使用完毕后失效;而会员每月随权益赠送的流量包,仍遵循原有规则——按月自动发放并随当月会员周期同步到期。 若您有长期订阅会员或批量储备流量包的需求,建议于 12 月 31 日 24 时前,以当前价格完成购买,以便锁定现有资费优惠。 再次诚挚感谢您的理解与陪伴!123 云盘将持续精进产品体验与服务质量,不负每一份信任与托付。 123 云盘 2025 年 12 月 12 日


<< 上一篇
下一篇 >>
网友留言(0 条)