DshanMCU-R128s2 ADC 按键配置方法
在freertos平台上,adc-key按键通过gpadc模块实现。按键驱动通过adc分压来区分不同按键,按下或弹起时触发中断,检测电压值以识别按键,并通过input子系统将键值上报给应用层。

GPADC-Key的配置方法通过定义key_config结构体来实现:
struct sunxikbd_config{
unsigned int measure; // 电压阈值
char *name; // 功能名
unsigned int key_num; // 按键数量
unsigned int scankeycodes[KEY_MAX_CNT]; // 按键的键值
unsigned int key_vol[KEY_MAX_CNT]; // 按键的电压值
};以r128为例,配置如下:
static struct sunxikbd_config key_config = {
.measure = 2500,
.name = "gpadc-key",
.key_num = 5,
.key_vol = {164,415,646,900,1157},
.scankeycodes = {115,114,139,164,116}
};按键驱动配置通常硬编码在驱动代码中。若需修改按键数量、电压值或KeyCode等,必须修改源码。
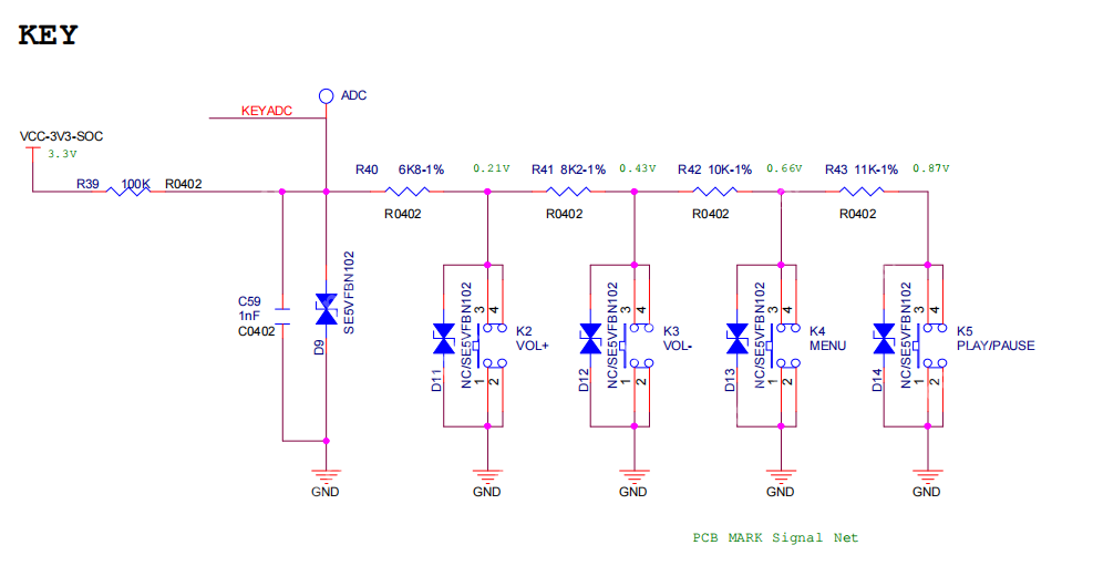
默认配置中,measure应设为2.5V,name为注册到input子系统的驱动名称。key_num、key_vol和scankeycodes可根据硬件设计定制。key_vol的设置参考GPADC-KEY硬件配置,如图所示:

图中VCC为3.3V,第一个按键电压为0.21V,key_vol可设为210,其余按键依此类推。
默认情况下,系统启动不会加载GPADC和按键驱动。要加载GPADC-Key驱动,需调用以下函数:
int sunxi_gpadc_key_init(void);
调用sunxi_gpadc_key_init()即可完成驱动加载,并开始使用按键驱动。
在应用层,通过input子系统获取按键事件。FreeRTOS移植了Linux的input子系统,GPADC-Key使用其接口进行注册和事件上报。初始化时通过input_set_capability()设置事件属性,sunxi_input_register_device()注册input设备,按键中断时通过input_report_key()和input_sync()上报事件。
应用层获取input事件的示例代码如下:
int input_func(void){
int fd = -1;
struct sunxi_input_event event;
sunxi_gpadc_key_init(); // 驱动初始化
fd = sunxi_input_open(DEVICE_NAME);
if (fd < 0) {
printf("Failed to open input device\n");
return -1;
}
while (1) {
if (sunxi_input_read(fd, &event) < 0) {
printf("Failed to read input event\n");
break;
}
if (event.type == EV_KEY) {
if (event.value == 1) {
printf("Key %d pressed\n", event.code);
} else if (event.value == 0) {
printf("Key %d released\n", event.code);
}
}
}
sunxi_input_close(fd);
return 0;
}通过以上方法,应用层可以有效地获取和处理按键事件。
<< 上一篇
下一篇 >>
网友留言(0 条)